喝白酒相当于服57种中药
说到喝酒,高富帅的美男们,肯定有不少妹子以这样“拉拢”你们吧:白酒对身体不好,还是喝红酒吧?
不信?瞧瞧微生物发酵领域最牛叉的江南大学的研究新发现吧!
白酒比红酒更保健!
白酒保健功能大于葡萄酒,而且前者比后者更洁净、更保健。因为传统白酒采用多菌系自然堆积固态方式制曲、多维微生物固态发酵酿造和高温蒸馏工艺,在固态蒸馏过程中将产品中的风味物质进行了选择与纯化;而葡萄酒为酿造酒,更多的风味物质来自于葡萄原料和后期的橡木桶陈酿。
你可能想不到吧?白酒生物活性成分之多是世界酒类之最,达到了近1500种。这些白酒生物活性成分能够缓解酒精伤害,能增强人体防御功能、调节生理节奏,以及预防疾病和促进康复等,因此,如果适量饮用白酒,是非常有利健康的。
这样一说,似乎还真的是很有道理的吧?而且,还有历史印证呢,句老话这么说的:“酒是粮食精”吗?什么最养生,当然是五谷杂粮,而白酒,就是从这五谷杂粮中提取出来的精华啊。
原来,从白酒所含的微量成分来看,确实有机物的种类非常丰富。这还不是重点哦,重点是:这些功能性成分来自自然发酵,与中药材均为天地同醸,且都有同归自然的属性。
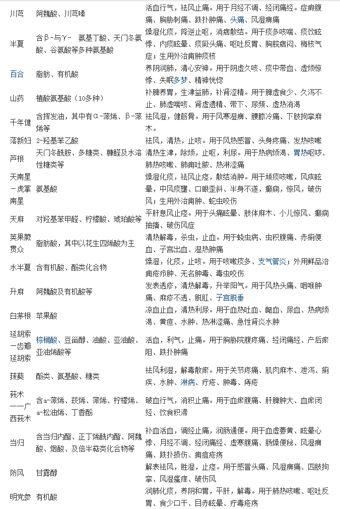
今天呢,仅选取57味中药材和白酒微量的成分比较如下,一块来看看吧?
别着急,还有你更没想到的呢!接下来咱们再看看,白酒除了日常饮用,以及药用价值外,生活中还有哪些神奇的妙用!
白酒还能这么用!
1洗澡时,在洗澡水里滴100毫升白酒,可促进血液循环及新陈代谢,使皮肤光滑滋润。但是,最好不要经常用,尤其是干性皮肤,因为白酒有去油脂的效果。
2一般运动鞋或球鞋穿久了都会有气味,可以穿前先在鞋内喷一些白酒,晾干后再穿,能有效缓解脚臭。
3衣服上如果沾到碘酒,可以涂一些白酒进行揉搓,可以消除碘迹,这种方法还可以对付衣物上的膏药迹。
4软布将冰箱内擦抹干净,再放入半杯白酒,关上冰箱门,就能轻松除去异味。
5白酒泡脚具有很好的活血化瘀效果,而且能够杀菌消毒。脚底是人体反射区最密集的部位,用白酒泡脚,对于疏通人体经络也有辅助作用。
6将白酒倒在一个空碗里点燃,用手蘸取点燃的白酒涂抹在扭伤处,多次涂抹反复揉搓,直到把脚搓热。每晚临睡前做一次,过不了多久即可愈合。
7油炸花生仁盛入盘中后,趁热洒少许白酒,可保持花生仁酥脆不回潮。
8如果米饭没有蒸熟,可以在夹生饭里滴入几滴白酒,盖上锅盖再蒸会儿,米饭就能熟透。
9做菜时如果醋放多了,可以加点白酒,酸味便能减轻。红烧牛羊肉时加点白酒,不仅可消除膻味,还可使肉的味道鲜美。咸鱼洗净后在白酒中浸泡2~3小时,可减少鱼的咸味。
10冷冻过的面包喷些低度白酒,再烤一下,可使面包回软如新。
11豆类装进容器或塑料袋中,喷上少许白酒拌匀,然后将口袋扎紧或容器口盖严,可防止生虫。
12在冻结的肉上洒些低度白酒再放回冰箱,肉类很快就能解冻,也不会出水滴和异味。
评论列表 共有 0 条评论
最新导读

热门文章




发表评论 取消回复