【地缘战略】庞昌伟:“马六甲困局”之化解路径
学人简介
作者系中国石油大学(北京)国际石油政治研究中心、俄罗斯中亚研究中心教授、博士生导师、俄罗斯自然科学院外籍院士。
关键词: 马六甲;一带一路 ;印太战略 ;总体国家安全观 ;北极航道
学术交流 资源共享
内容提要:
海权、陆权、空权及边缘地带学说是观察当代地缘政治版图变化和解读一国外交政策的钥匙,对于陆海复合型国家尤其如此。中国外交在总体国家安全观指导下深化中俄全面战略协作伙伴关系并实施“一带一路”倡议、和平利用作为“冰上丝绸之路”的北极航道将为化解“马六甲困局”,为打破美国主导的“印太战略”提供终极方案。
政治地理因素是影响甚至决定国家政治行为的一个基本因素,地缘政治版图是解读国家对外战略和外交政策的钥匙。控制具有安全战略意义的海峡是海权国家遏制陆权国家发展的利器。马六甲海峡是世界16条具有军事和航运意义的水道之一,连接太平洋与印度洋的重要国际海运航道,是东亚国家与南亚、西亚及大洋洲、非洲、欧洲国家联系的海上交通枢纽,素有“东方的直布罗陀”“远东十字路口”之称,也是中国“海上丝绸之路”的咽喉。“一带一路”倡议实施五年以来,陆上“丝绸之路经济带”建设取得骄人成绩,而“21世纪海上丝绸之路”建设则充满挑战。
“一带一路”倡议承载着重大地缘政治经济分量。党的十八届三中全会进一步明确“推进丝绸之路经济带、21世纪海上丝绸之路建设,形成全方位开放新格局”,勾画以丝绸之路经济带建设推动向西开放的长期战略构想,连接亚太经济圈和欧洲经济圈,其在我国全方位对外开放的战略格局之中上升到关键地位。在美国固守海洋霸权(1890年美国海军上校阿尔弗雷德·赛耶·马汉发表“海权论”<SeaPower>)和重新布局角逐西太平洋边缘地带(1940年美国尼古拉斯·斯皮克曼提出“边缘地带”<Rimland>学说),中美建设性新型大国关系不断受到临时性因素困扰,而中俄作为全球最大的两个陆权国-陆海复合型大国关注陆心地带(1919年英国哈尔福德·麦金德继1904年提出陆权论《历史的地理枢纽》又创造出“心脏地带”<Heartland>理论)的大背景下“丝绸之路经济带建设”在国家总体安全战略方面地位突出:亚太-亚欧地缘政治面临再平衡、边疆稳定和反恐战略面临新课题、拓展国家能源陆海大通道等三个层面的考量。“丝绸之路经济带建设”可以实现国家安全、对外开放、西部开发、经济可持续发展新增长点四重战略目标。坚持新安全观以防范和摒弃冷战思维,共同维护传统海陆通道安全,维护和平发展、实现互利共赢成为中国外交和“一带一路”倡议建设的重大任务。
一带,是指“丝绸之路经济带”,是在陆地。它有三个走向,从中国出发,一是经中亚、俄罗斯到达欧洲;二是经中亚、西亚至波斯湾、地中海;三是中国到东南亚、南亚、印度洋。一路,是指“21世纪海上丝绸之路”,重点方向是两条,一是从中国沿海港口过南海到印度洋,延伸至欧洲;二是从中国沿海港口过南海到南太平。
1“马六甲困局”
经马六甲海峡进入南中国海的油轮是经过苏伊士运河的3倍、巴拿马运河的5倍。因此,某种突发事件很容易导致这些海峡出现短期运输中断,进而导致短期的全球或局部运输中断。马六甲海峡作为中国“海上生命线”,一旦出现意外,将给中国的“能源安全”造成极大隐患,形成所谓海峡困局。
随着全球经济一体化加深,一个大国的经济灾难会快速导致其他地带出现经济危机(例如2008年单纯的美国金融危机就导致全球性经济危机),所以,难以出现长期中断(即全球级长期战争)的形势(如果是全球级长期战争则不会限于马六甲地带,而国际秩序管控大型风险能力已大体成熟),但短期中断的风险并非完全没有。
马六甲海峡距中国南海领海很近,是“21世纪海上丝绸之路”通往印度洋的重要节点性通道。在今后相当长的时间里,中国仍将使用马六甲海峡这条海上运输通道,因此,积极参与维护马六甲海峡安全,确保海峡的航道畅通,是中国必须面对的重要课题。一旦马六甲海峡被区域外别有用心的势力所控制,势必会威胁中国航运安全。在国际局势存在变数的情形下,这条航道随时可能因战事而被阻断。新加坡是东南亚反华前哨和美国的“定海神锚”。李光耀在世时呼吁美国加强对亚太的军事部署。李显龙支持南海仲裁案,新加坡还多次联合美印日澳举行海上军演。
美国新南亚战略探索在印度洋-太平洋地区构建新的安全架构,把澳大利亚和其他国家纳入美国、印度和日本三国集团。美印日新四国都防范中国在具有战略意义的马六甲海峡附近参与建设新的港口。新加坡是美国的军事盟友,允许美国美军舰艇进驻港口,对中国海运及南海军事安全造成威胁。
中国国家发展战略和经济安全都紧密地同马六甲-印度洋联系在一起。一旦中国在马六甲海峡的东侧建成港口,将会极大拉近和印度洋的距离——这里距离印度洋仅有1000多公里。
马六甲海峡呈东南-西北走向,处在印尼苏门答腊岛和马来半岛之间,西北端连接缅甸海,东南端连接南海,全长约1080千米,呈喇叭型。海峡西口宽,东口窄,其西北部最宽达370千米,东南部最窄处仅有37千米,而与其相连的新加坡海峡最窄处则不足20千米。海峡水深为25-115米,主航道靠近马来半岛一侧,宽1.5-2海里,可通行20万吨船只。
历史上,中国航海家远远早于西方人和平利用这条海峡。15世纪初,明朝永乐年间,郑和率领庞大舰队,穿过马六甲海峡,破万顷碧浪,驶过浩瀚的印度洋,将华夏文明的足迹留在了西亚和东非。1869年,苏伊士运河贯通,大大缩短了从欧洲到东方的航路。马六甲海峡的通航船只急剧增多。过往海峡的船只每年达10万多艘,且以8%的速度增长,成为世界最繁忙的海峡之一。世界1/4的油轮经过马六甲海峡,其年均油气海运量占世界海运总量的2/3。随着中国经济继续崛起,预计这数字在15年后将增加1倍。
马六甲海峡目前由新加坡、马来西亚和印度尼西亚3国共管,三国于1971年11月签订了关于马六甲海峡的公约,反对海峡“国际化”,宣布三国共管海峡事务。海峡处于赤道无风带,全年大多风平浪静。海峡底质平坦,多为泥沙质,水流平缓。
当下世界超过60%的石油运输、50%以上的集装箱货运、1/3散货海运及中国大陆进出口物资的50%和80%的石油都要经过马六甲海峡。日本和韩国从中东购买的石油,绝大部分也都是通过这里运往国内的。对于中国来说,马六甲直接扼守中国经济发展的能源大动脉与咽喉。随着中国能源需求量的不断增长,从中东横跨印度洋途经马六甲海峡的航线,事实上已成为中国经济发展的主要动脉。
中国进口原油主要来自中东、非洲和亚太地区,其中大部分要经马六甲海峡运输,每天通过马六甲海峡的船只近六成驶往中国,其中绝大部分是油轮。中国对于原油的需求从1995-2005年十年间翻了一番,并且在接下来的15年中,这个数字将再次翻一番;预计到2020年,中国原油进口日均超过900万桶——占沙特阿拉伯石油产量的86%,而输往中国的原油和成品油超过85%要跨越印度洋并通过马六甲海峡。
鉴于马六甲海峡重要的战略地位,美国一直渲染马六甲海峡面临着严重的海盗和恐怖主义威胁,借此介入马六甲海峡。为了遏制中国崛起,美国积极介入马六甲海峡安全事务。2005年6月,在新加坡第四届亚洲安全会议上,美国时任国防部长拉姆斯菲尔德多次提及沿岸国海军力量难以应付海盗和恐怖袭击,希望美军能够进驻该地区,并称美国愿意与沿海国家组成联合巡逻队,确保马六甲海峡安全,但遭到马来西亚与印度尼西亚方面的拒绝。美国作为世界海上霸权国,控制大西洋、太平洋和印度洋通道,极力延续海权时代,但随着欧亚非大陆陆权国的群体性崛起,将有效制衡西方海权。
1.美国炮制所谓“珍珠链”战略
2005年初,美国国防部名为《亚洲的能源未来》内部报告被曝光。报告称中国正采取一种“珍珠链”式战略:“中国正在从中东到南中国海的海上航道沿线建立战略关系,表明了它保护中国能源利益并同时为广泛的安全目标服务的防御与进攻态势。”列出了所谓“珍珠链”战略中的六颗“珍珠”:首当其冲的是巴基斯坦的瓜达尔港,其他“珍珠”还包括孟加拉国吉大港、缅甸、柬埔寨及泰国等。美国一些战略学者认为,中国要发展海军就不可能没有补给基地,于是他们炮制出所谓中国的“珍珠链”战略,声称中国正透过海外援助等各种方式取得军舰海外停泊基地。
2.日本“钻石菱形构想”
为了遏制中国海洋大国崛起,日本加快推进国际联合,试图建立日本与美国、印度和澳大利亚的对抗中国的合作机制,构成以美国军事威慑力为核心的菱形安保包围圈(钻石菱形构想)。2012年12月末安倍晋三最先提出“钻石构想”,他指责北京加强对南海的实效支配,“南海已经变成了北京的湖”,并借此制定“守护从印度洋到西太平洋的钻石状海域的战略”。2014年9月,安倍对印度、孟加拉国和斯里兰卡访问,拉拢上述国家加入这一战略。2015年12月,安倍接连与印度、澳大利亚首脑举行会谈,进一步推动日美印澳四国合作,“剑指中国的海洋活动”。
日美澳印四国之间的安保合作进入实质化阶段。日本对印度洋北部通道、马六甲海峡和南中国海战略通道安全的担忧,与中国角力争夺环印度洋伙伴,鼓吹“威胁论”,但是,日本深知,一旦中美或中印发生重大危机或者军事冲突,马六甲海峡关闭对日本的影响要大于中国。因为日本90%的石油进口来源于中东,每年有3000艘油轮经过马六甲海峡。因此,中日印美联合维护印度洋航运安全才能营造可持续的共同安全。
3.中国“一带一路”倡议
“和平合作、开放包容、互学互鉴、互利共赢”是中国贡献给世界的丝路精神遗产。中国领导人准确把握新时期国际秩序深刻调整、经济全球化不断深入的大趋势,高屋建瓴提出共建“丝绸之路经济带”和“21世纪海上丝绸之路”的重大倡议,沟通历史与未来,连接中国与世界,得到有关国家积极响应。
“一带一路”海陆并举,重新打通陆上丝绸之路以缓解对海路的过度倚重。我国油气国际化战略格局初定,已建成“三陆一海”的四大跨国油气战略通道:做大西北通道、做强东北通道、巩固西南通道,优化海上通道;深化五大海外油气合作区建设(突出中亚-俄罗斯、做大中东、加强非洲、推进亚太、拓展美洲)。按照管道输油量计算,2016年中俄原油管道(1615万吨/年,2018扩大至3000万吨/年)和中哈原油管道(实际678万吨,设计2000万吨/年),再加上2017年4月中缅石油管道(当年预计700万吨,设计2000万吨/年)达到设计输油量,未来也仅能占到中国2016年石油进口量3.81亿吨的20%,难以彻底扭转依赖海运的局面。
海关数据显示,中国2016年原油进口创下六年最大增速,原油进口量同比攀升13.6%。12月原油进口量位居全球第一,进口增至3638万吨,合每日860万桶,超越美国成为全球最大石油进口国。中国从俄罗斯进口原油5248万吨,创年度历史新高,占进口份额13.8%,俄罗斯成为中国原油第一进口来源国。沙特阿拉伯次之,为5100万吨,安哥拉居第三位,为4375万吨,两者占比份额分别为13.4%和11.5%。前三位原油进口来源国合计占比38.7%。
国家陆海联动“向西开放”战略布局已蓝图初绘。中国推行“一带一路”倡议的目的在于建立中国与东南亚、中亚、中东、欧洲更加紧密的经贸联系,寻求更加深入的区域合作与更加广阔的发展空间,通过输出资金、技术推动区域内国家发展与繁荣,带动中国经济的升级与再平衡。“一带一路”倡议实施以中国为中心,陆上向西发挥中国毗邻心脏地带的优势,打造丝绸之路经济带,将欧亚大陆从东到西连接起来;向东发挥中国面向太平洋的优势,建设21世纪海上丝绸之路,完成海洋物流交通线的建设。“一带一路”建设是中国提出的全方位开放倡议,以“共商、共建、共享”为原则,战略目标指向互信、交流、合作、融合等多重开放功能。“一带一路”包括65个国家,44亿人口,占全世界人口的63%。“一带一路”涉及国家较多,文化、宗教、经济发展水平差别较大。共建民心之桥,共促繁荣发展,“民心相通”问题关涉这一倡议成效。
“中国-哈萨克斯坦-俄罗斯”走廊、“中国-哈萨克斯坦-伊朗-波斯湾国家”走廊以及“中国-哈萨克斯坦-中亚”公路走廊是规划中的中巴铁路和中吉乌铁路之外已开通的货运走廊。2017年11月,“中国西部-欧洲西部”国际公路干线的哈萨克斯坦段试运行,这是从中国到欧洲的最短路线。
4.坚持总体国家安全观,构建国家安全“命运共同体”
2013年3月23日,中国领导人在莫斯科国际关系学院发表演讲,第一次向世界传递了中国对人类命运共同体的思考。2017年10月,十九大报告提出,中国特色大国外交就是要推动构建新型国际关系,坚持和平发展道路,推动构建人类命运共同体。2014年4月15日,中国领导人在中央国家安全委员会第一次会议上指出,要构建集政治安全、国土安全、军事安全、经济安全、文化安全、社会安全、科技安全、信息安全、生态安全、资源安全、核安全等于一体的国家安全体系。
2015年国家安全法草案明确国家安全工作应当坚持总体国家安全观,以人民安全为宗旨,以政治安全为根本,以经济安全为基础,以军事、文化、社会安全为保障,以促进国际安全为依托,维护各领域国家安全,构建国家安全体系。国家安全战略涉及的主要内容:国家制定并不断完善国家安全战略,全面评估国际、国内安全形势,明确国家安全战略的指导方针、中长期目标、重点领域的国家安全政策、工作任务和措施。
在安全领域,探索中国特色社会主义国家安全之路。中国积极主动为“一带一路”国家提供更多国际公共安全产品,做真正负责任的新型大国,与各国人民同心协力构建人类命运共同体。既重视自身安全,又重视共同安全,推动各国朝着互利互惠、共同安全的目标相向而行,“建设持久和平、普遍安全、共同繁荣、开放包容、清洁美丽的世界”,统筹应对传统和非传统安全威胁,坚持正确义利观,树立共同、综合、合作、可持续的新安全观。构筑尊崇自然、绿色发展的生态体系,始终做世界和平的建设者、全球发展的贡献者、国际秩序的维护者。
5.美国版“新丝路”、印太战略及亚太“轴辐”安全体系
2011年7月,美国时任国务卿希拉里访问印度金奈时提出“新丝绸之路”计划,为美国大中亚战略的继续。战略意图是把阿富汗作为连接中亚和南亚国家经济与交通网络的核心。新丝绸之路可以同时实现以下目的:开发阿富汗丰富的自然资源;开辟欧亚大陆20亿人口的大市场;在沿途国家建设军事基地以保护油气管道;把流向中国的里海资源转引到印度和巴基斯坦;建设“新丝路国家组织”对抗上海合作组织和集体安全条约组织。
2011年11月2日,“阿富汗问题:亚洲心脏地带的安全与合作”国际会议在伊斯坦布尔召开,34个国家的代表讨论了美国提出的“新丝绸之路”方案。俄罗斯的态度是,该计划是排斥俄罗斯、中国和伊朗的战略。2017年10月以来,美国特朗普政府不断强化“印度洋-太平洋(Indo-Pacific)”两洋联动的地缘战略新概念,意在强化美印关系,拉拢印度制衡中国,构建围堵中国“一带一路”的“印太”战略弧。2017年11月,日本安倍首相向来访的特朗普总统提出“自由开放的印度太平洋战略”,这源于麻生太郎2006年提出的“自由与繁荣之弧”。
美国改弦易辙,以“印太战略”实现其在东亚和南亚的目标,其欧亚大陆的重点是欧洲、东亚及中东。冷战时期,美国在东亚与西太平洋地区主要依靠以自己为核心的“轴辐”安全体系。这一安全体系主要是由美日、美韩、美澳、美泰、美菲等五对双边联盟组成。美国亚太“轴辐”安全体系扩大到印度洋区域。奥巴马政府2010年后推出“印太战略(Indo-Pacific Strategy)”,将其亚太“轴辐”安全体系扩大到印度洋区域。美国构建的亚太“轴辐”安全体系是以日本为北锚、澳大利亚为南锚,形成一个缺半边的半月形安全体系。而将印度洋区域纳入该体系后,就可构成一个环绕着中国大陆的大月牙形同盟国网络,美国把日本和印度作为平衡和牵制中国的“东西两翼”。
6.“欧洲—高加索—亚洲运输走廊”(TRACECA)
该计划由1993年发表的《布鲁塞尔声明》最先提出,参加国为高加索三国和中亚五国,之后摩尔多瓦、乌克兰和蒙古加入,2000年土耳其、罗马尼亚和保加利亚加入,2009年伊朗加入。致力于修建欧洲―黑海―高加索―里海―中亚运输走廊。
该计划由欧盟提供技术支持,并由欧盟推动国际金融机构提供贷款。自1993年5月该计划出台至今,欧盟对该计划的投资超过1亿美元,国际金融机构的累计投资近10亿美元。欧盟可通过该计划在政治上扩大对中亚和外高加索地区的影响,在经济上进入资源丰富的能源产地。俄罗斯官方的态度是,该计划旨在绕过俄罗斯,分离独联体。
7.瓜达尔港和中巴铁路
2017年4月20日,巴基斯坦与中国签署了经营瓜达尔港40年的协议,通过瓜达尔港建设,原油上岸通过管道或高铁进入喀什。建设从瓜达尔港管道延伸到伊朗的输油管道,就可以让伊朗至中国的石油全程管道运输,增强安全系数。中巴铁路从瓜达尔港运输波斯湾石油,虽然数量有限,也有助于提高进口通道的多元化,有助于弥补马六甲海峡的不足。
8.南沙建设
2012年6月21日,中华人民共和国民政部公告宣布,国务院正式批准,撤销西沙群岛、南沙群岛、中沙群岛办事处,建立地级三沙市,政府驻西沙永兴岛。南沙永暑礁、美济礁、渚碧礁的建设,有利于中国力量快速投送到马六甲海峡附近,防备海盗或恐怖主义,有助于对马六甲海峡和南海的国际航运保护。
9.中缅油气管道与中缅经济带建设
中缅油气管道的油气线起点皎漂港位于缅甸皎漂经济特区的马德岛,经中国云南省瑞丽市进入中国境内,缅甸段全长771公里。日输油能力为40万桶,相当于中国原油日进口总量的5%,其开通有助于规避马六甲海峡风险。
缅甸国务资政昂山素季2017年5月参加“一带一路”国际合作高峰论坛期间,中缅签署了五项谅解备忘录,其中包括两国商务部签署的中缅边境打造经济合作区文件。作为缅甸女政治强人,昂山素季以最坚定的态度推行中缅经济带建设。政府军镇压了西方挑起的罗兴人叛乱,极大稳定了缅北的局势。
10.中泰经济带
中国和缅甸规划高铁网络和油气管道,连接泰国中北部和泰国湾(旧称暹罗湾Gulf Of Siam)的最南端,打造中泰经济带。中泰战略合作对“一带一路”框架下的中国—中南半岛经济走廊建设具有重要意义。
11.中马新建港口合作
马六甲皇京港(Melaka Gateway)。马六甲皇京港项目是一个大型的填海综合发展项目,属于马来西亚国家级二号工程,由三个人造岛和一个自然岛屿组成,占地约5.5平方千米,总投入400亿林吉特(约800亿人民币)。2016年10月19日在马六甲举行了由中国电建集团EPC总承包的马来西亚马六甲皇京港深水补给码头奠基仪式。马来西亚交通部长廖中莱说,马六甲“皇京港”深水码头的建设与“一带一路”倡议相契合。在中国企业参与下,相关项目将为马来西亚海洋产业发展创造更多机遇,为马来西亚经济注入活力。预计该深水港项目将于2019年完成,超越新加坡成为马六甲海峡上最大的港口,而全部配套工程将于2025年竣工。
巴生港项目。巴生港是马来西亚第一大港口,距离马来西亚首都吉隆坡43公里,距离新加坡390公里,位于马六甲海峡东北岸。马六甲海峡东端还有世界大港新加坡,西岸最大的港口城市是印度尼西亚棉兰。数据显示,马六甲海峡的主要航道在东侧,吃水比较深,更适宜建设港口。至于西岸则多为沼泽和浅滩,较少有大港口。巴生港分为北港和南港两个港口,目前是世界第12大货柜港口,其货柜装卸量预计在2020年达到1630万标准箱,接近饱和,所以有必要扩建港口。2020年巴生港的吞吐量计划能提升至2000万标准箱,跻身至世界前10位。作为中国“一带一路”倡议的一部分,中国和马来西亚此前组成了“港口联盟”,该计划涵盖了马来西亚6个港口和中国10个港口。
马来西亚交通部长廖中莱2016年7月3日对《东方日报》表示,马方计划与中国合资建设巴生第三港口,目前两国正在就项目可行性进行商讨。由于80%航经马六甲海峡的船只的目的地是中国,所以马国交通部希望中国参与该港口计划,相信中国对这项计划会感兴趣。马国积极响应并参与“一带一路”,为此提出了巴生第三港口计划,以期成为区域物流枢纽。
中国一旦参与马来西亚规模巨大的港口项目,无疑将有助于拓展马六甲海洋物流容量,制衡新加坡港对中国进出口的钳制,同时可以促进马来西亚-泰国-中国中南半岛高速铁路衔接计划。中马合作可为“21世纪海上丝绸之路”沿线国家提供示范,推进“一带一路”建设。
2010年11月18日,中国重建的斯里兰卡南端的汉班托特港正式启用,2017年12月9日完成港口交接(中国以11.2亿美元投资换购70%股权,港口及周边61平方公里土地无偿租给中国使用99年)。2007年中国应邀重建被2004年印度洋海啸摧毁的汉港。该港口与巴基斯坦瓜达尔港、孟加拉国吉大港、缅甸皎漂港一直被印度和西方视为构成中国印度洋“珍珠链”战略的一环。中国与阿曼在坦桑尼亚投资建设的巴加莫约港预计在2021年投入使用,将成为东非和中东最大的现代化港口。
中国向“海洋强国”迈进,提出建设海洋强国的宏伟战略目标。冷战结束后,作为世界上最大的陆海复合型国家,中国开始将地缘政治重心从陆地转向海洋。2003年国家发改委、国土资源部和国家海洋局制定的《全国海洋经济发展计划纲要》,第一次明确提出“提高海洋实力,逐步把我国建设成为海洋强国”的目标。所谓的海洋强国是一个海洋实力与过去相比实现跨越式发展,并能进入海洋强国俱乐部的国家,这样的国家不仅拥有地区性海上力量,而且是国际海洋政治大国和国际海洋经济强国。
就实力的角度而言,海洋强国拥有发达的海洋经济、先进的海洋科技、优美的海洋生态环境、具有构建海洋制度及其体系的高级人才队伍和强大的海上防卫力量。就能力而言,不仅能制止强敌从海上入侵,还能捍卫海洋权益并保障海上生命线和海外利益的安全。在马六甲海峡这样的世界海洋战略枢纽地带建设港口的意义不仅在于海洋物流交通线的加强,更在于保卫海上生命线及海外利益的安全,由此可见,该项目的推进将有助于中国实施“海洋强国”战略。
2 印度洋安全世界
第三大洋印度洋是世界海权体系的中心,其位于亚洲、非洲、南极洲和大洋洲之间,西南以通过非洲厄加勒斯角的东经20°线与大西洋为界,东南以通过塔斯马尼亚岛的东经146°51'线为界,与太平洋相接。作为连接太平洋和大西洋的交通枢纽,印度洋南北最长约10460公里,东西最宽处约9655公里。印度洋约占世界海洋面积的20.6%,平均深度约为3643米,已知最深点位于阿米特兰群岛西侧的阿米兰特海沟(AmiranteTrench),深9074米。据测算,印度洋总共蕴含约2.9亿立方千米的水资源。
印度洋地区是中国“21世纪海上丝绸之路”和“丝绸之路经济带”倡议的关键节点区域。该地区共有36个沿海国家、13个陆锁国家,加上在印度洋拥有属地的英国和法国,总计有51个国家。除了英法和澳大利亚之外,都是原殖民地发展中国家,且发展速度差别悬殊。海湾中东国家是富裕的石油输出国组织成员国,印度和南非是金砖国家成员国,印度和巴基斯坦是上海合作组织新成员。
2017年6月9日,印度和巴基斯坦在上海合作组织阿斯塔纳峰会上正式加入上海合作组织。这是上海合作组织首次扩容,印度的加入,使得上合成为涵盖世界45%人口和五分之三欧亚大陆面积的最大国际组织,从以中亚为关注重点的地区性组织,转变为连接北极和印度洋,东起中国连云港,西至俄罗斯加里宁格勒的跨欧亚大陆的国际组织,未来趋势是分阶段建立上合自贸区。印巴关系尖锐对立,成员国拥有不同文明、不同意识形态和政治体制,被俄罗斯认为是“世界多极化向制度化迈出的重要一步。”中国从“一带一路”世纪大战略角度考量,最终同意印巴加入上合组织,利用“上合”平台弥合分歧,化解矛盾,实现和解。印度将利用上合成员国身份强化与中亚国家在贸易、基础设施、能源方面的联系;巴基斯坦也准备把与其他成员国的合作关系提升到一个新的高度。
长期以来,印度和巴基斯坦就一直致力于获取上海合作组织(SCO)正式成员国的身份。2010年6月在乌兹别克斯坦首都塔什干举行的上海合作组织成员国元首理事会第十次会议批准了《上海合作组织接收新成员条例》,这为印巴两国获取正式成员国身份打开了大门。2014年9月,在塔吉克斯坦首都杜尚别召开的上海合作组织成员国元首理事会第十四次会议上,上海合作组织六国领导人达成共识,邀请印度和巴基斯坦成为正式成员国。打击恐怖主义以及维护阿富汗地区局势稳定是印度和巴基斯坦渴望成为上海合作组织正式成员国的另一个重要原因。
《能源宪章》软法律约束。欧亚大陆的51个国家和地区已经签署了条约。中国已于2001年成为能源宪章代表大会的观察国,并于2002年派观察员到宪章秘书处工作,可以与印度在能源运输领域开展建设性合作。
列宁在1923年3月最早提出,俄中印三国地缘政治联盟能够在世界反帝斗争中发挥决定性作用。1998年12月,俄罗斯时任总理普里马科夫出访印度时提出“印俄中战略三角”联盟。中国可以在上合和金砖组织中协调与印度的关系。
3 北极航道常态化将改变世界航运格局,彻底化解“马六甲困局”
1950年美籍俄罗斯人亚历山大·P.塞维尔斯基根据空军在战略中的重要地位考量美苏空军控制范围重叠的地区,提出“谁控制北极谁就控制地球”、北极地区是美苏争夺焦点的空权论。北极地区是“三洲两洋”通衢之地,遍布具有军事价值的战略性海峡通道、战略性岛屿和军事基地,北冰洋适合水面舰艇和水下潜艇活动,是环北冰洋国家空军和海军的重要活动场所。从北极上空实施战略打击,可以缩短战机以及战略导弹的打击距离至少1000多公里。
地理学的北极地区是指北极圈以北的广大区域,总面积2100万平方公里,其中60%以上面积位于俄罗斯、加拿大、美国、丹麦、挪威、冰岛、瑞典和芬兰所环绕的北冰洋海域。随着气候变化加速北极冰融,北半球航运网络浮出水面,北极航线显露出了巨大的货运价值,2025-2030年北极冰融期无障碍通航6个月成为大概率事件。据俄罗斯媒体统计,2014年途经北极的北海航道的运货量为398.2万吨,2015年为543.2万吨,2016年为726.6万吨。预计2020年,北海航道的货运量将达到3100万吨,2030年将达到5110万吨。
中国及日本和韩国通过北极航道连接北欧、西欧、北美洲东岸将成为常规航线。俄罗斯主导的5600公里北方海航道(东北航道)和加拿大主导的西北航道商业通航价值日益凸显,世界政治格局将随着世界经济命脉向北极偏移而发生重大调整。
中国通过“北极航道”抵达西欧和北美的运距将极大缩短。从中国东部沿海港口,通过“西北航道”到达北美东岸的航程,比目前经过巴拿马运河的航程缩短约3700-6500公里;而通过“东北航道”,抵达西欧的距离比经由红海和地中海的航线大大缩短。以上海港为例,上海到欧洲西部、北海、波罗的海等地港口的航程将缩短约25%,上海以北的港口最多可缩短约55%的航程。
航程缩短带来的海运经济成本是非常显著的。据测算,如果“北极航道”完全开通,我国每年可节省533—1274亿美元的海运成本。中国东北、环渤海湾及京津冀地区靠近北极地区,海洋地缘经济优势将得到体现。届时,中国海洋运输通道格局将改变过分倚重印度洋方向而实现多元化选择,分解作为海洋贸易大国的地缘政治风险。
中俄秉持《中俄睦邻友好合作条约》原则,本着平等信任、相互支持、共同繁荣、世代友好的精神,把发展相互关系作为各自外交优先方向,在维护国家主权、安全、发展等核心利益问题上加大相互支持,密切在国际和地区事务中的协调配合,推动中俄关系全方位发展。
1.冰上丝绸之路
中国倡议的冰上丝绸之路即北极航道利用,包括抵达北美经济圈的西北航道和俄罗斯北方航道(东北航道),是东亚连接北美和西欧三大经济中心最便捷的海运通道。
2017年7月31-9月23日,中国第八次北极科学考察队顺利完成首次环北冰洋考察,推进了我国北极业务化调查体系建设。这也为北极航道和生态环境的系统分析与评价积累了第一手珍贵资料,为助推“冰上丝绸之路”建设做出了重要探索。此次环北冰洋考察,成功穿越北极西北航道,为我国开辟了北美经济圈至东北亚经济圈的海上新通道。不仅在北冰洋公海区首次沿中央航道开展了全程科学调查,在白令海、楚科奇海、北欧海等海域开展了系统的业务化调查,还填补了我国在拉布拉多海、巴芬湾等海域的调查空白。2017年11月1日,中国领导人会见到访的俄罗斯总理梅德韦杰夫时指出,要做好“一带一路”倡议同欧亚经济联盟对接,努力推动滨海国际运输走廊等项目落地,共同开展北极航道开发和利用合作,打造“冰上丝绸之路”。
此举可带动环日本海经济(中日韩俄)、中国东北、环渤海经济圈和长三角经济带对北美和欧洲的进出口贸易。2003年中国石油成功进入俄罗斯北极亚马尔LNG项目(见表1),2017年12月,第一条生产线建成投产。2019年三条液化天然气生产线全部建成后,每年将可生产1650万吨液化天然气以及100万吨凝析油,大部分产量将供往东亚地区。中国企业承揽了该项目全部模块建设的85%,7艘运输船的建造,15艘LNG运输船中14艘船的运营等。该项目被誉为“冰丝支点”,未来每年可向中国供应液化天然气400万吨(60亿立方米)。亚马尔项目建设过程中超过60%的模块和零部件是经过白令海峡、通过北极东北航道运输,平均用时16天左右,比通过苏伊士运河节省近20天。
俄罗斯北方海航道:绕过印度洋-地中海连接亚洲和欧洲的便捷水道,缩短航程体现其战略性交通价值。北极航道作为横跨欧、亚、北美洲之间的最短航道——欧洲至亚洲之间的海运距离由20917公里缩短至12711公里,将大为减少航运和陆运的人力、物力和财力(见表2)。
俄罗斯与中国同为典型的陆海复合型国家。随着北极地区战略地位的迅速提升,北极大陆架和深海油气资源开发成为俄罗斯海洋大国复兴战略的关键组成部分。俄罗斯追求通过政治、经济和军事手段成为北极核心国家。俄政府于2008年制定了《截至2020年及之后俄罗斯联邦北极地区国家政策》,力求维持俄罗斯“北极领导国家”主导国地位。北极航道竞争趋向尖锐化的实质是,世界油气需求持续增长和全球气候变暖使得北极水面、洋底资源和北极水路运输利用的实际价值愈益显现,争取北极利益既具有现实意义,也具有战略意义。
北极方向成为俄罗斯未来国家安全的首要方向,确保北极军事和经济安全是俄罗斯北极战略和国家安全的重心。在实施其北极战略过程中,俄罗斯采取了一系列举措,主要包括:强化对北极地区的战略控制能力,逐步建立对北极地区多层次地缘政治空间的控制权;积极推动北极“资源战略基地”建设,促进其北极地区的经济与社会发展,提高俄罗斯在世界能源格局中的战略地位;努力把控“北方海航道”交通枢纽,博取地缘战略主导权和国际关系主动权;通过科学、法律等领域的工作,积极向北极方向拓展俄罗斯的利益空间。
2.俄政府制定系统的北极战略
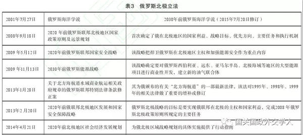
2001年以来,俄罗斯政府通过颁布一系列多领域、多层次、多视角的政策文件作为其实施北极开发的法律依据,规定了实施北极战略的指导方针、各级政府职能、部门协调机制、任务具体实施等诸多细节,形成较为完整的北极战略(见表3)。同时,文件还明确规定了政府部门、国防部、国家安全部门的职责和任务,北极安全战略也随之形成。
4 中俄全面战略协作伙伴关系在北极合作的空间广阔
俄罗斯居于欧亚大陆中间地区,北方航道和境内铁路可以连接西欧和东亚,贯通世界三大洋。伏尔加河-波罗的海-北方航道-西伯利亚河网-白令海峡-北美阿拉斯加航线将成为世界关注的河海联运新航线。俄罗斯现代化和经济发展需要连接外部市场。俄罗斯正在摒弃封闭经济而走向有限开放。欧亚大陆各国经济类型可以用以下公式描述:
A+B+C=D
其中,D为国民生产总值GNP;A为国内消费总额;B为出口额;C为进口额。
A/D+B/D+C/D=1
其中,a=A/D,b=B/D,c=C/D
得到,a+b+c=1a、b、c为GNP权重系数。
根据上述公式得出以下结论:
1.在a=1(b=0,c=0)之时,该国实行封闭式经济,与外部世界隔绝。
2.在b=1(a=0,c=0)之时,该国实行开放式经济,部分依赖外部世界市场。
3.在c=1(a=0,b=0)之时,该国实行开放式经济,全部依赖外部世界市场。
第一种情形下,国家对外部世界和国际运输走廊和通道没有需求,甚至封锁全球运输通道,不关心交通基础设施建设和投资,苏联自20世纪20年代至苏联解体奉行社会主义计划经济,二战后组织经互会(СЭВ),形成对西方封闭的苏东经济圈;以及1949-1978年的中国。
第二种情形下,需要与国际贸易海陆沿线国家共同维护运输安全,根据协定共建共享运输体系。如欧盟,以及俄罗斯主导的欧亚经济联盟、中国发起的上海合作组织等区域性国际组织,需要内部协调一致发挥组织的安全和经济功能。
第三种情形比较夸张,如新加坡和日本,由于资源贫乏,市场狭小,需要完全依赖国际市场,对逆全球化以及世界政治经济格局变化最为敏感。中国领导人2015年9月28日在联合国大会倡议“摒弃一切形式的冷战思维,树立共同、综合、合作、可持续安全的新观念”。中俄在朝鲜半岛无核化以及“一带一路”与欧亚经济联盟的战略对接、开辟“冰上丝绸之路”,联手打造“欧亚稳定弧”前景广阔。
(一)欧亚动荡弧理论
世界一些国家对北极地缘政治关注度的增加使这一地带在历史上首次陷入不稳定动荡弧形带。欧亚大陆“包围圈”与领土争端和对抗有着紧密的联系,也与资源开采、过境运输和贸易通道有关。这一包围圈由目前的一些热点冲突和随时都有可能制造不稳定的潜在冲突构成,可以说这里充斥着被压抑的、暂且消沉的但一触即发的冲突,这些冲突在包围圈的挤压下将从内部和外部千方百计挑起动荡。
对抗性的地缘政治角逐路线从北约集团东部与俄罗斯实际边界线开始,沿芬兰、波罗的海沿岸国家,波兰—白俄罗斯和俄罗斯—乌克兰国界向南,穿越高加索、中亚国家,沿中印边界向南经印度支那半岛国家继续沿着东亚动荡弧形带,沿着中国南海然后向北,经中国与朝鲜边界线到千岛群岛,然后到达北部弧形带,该弧形带横穿北极,完整地合成环形,返回到俄罗斯—挪威边境。这样的地缘政治图景在欧亚大陆史无前例。北极圈、千岛群岛及北方四岛、朝鲜半岛都在“欧亚动荡弧”之中。构建“冰上丝绸之路”有助于把欧亚动荡弧打造成稳定弧。
(二)俄罗斯北极海洋战略
俄罗斯积极拓展北极地区主权利益,维护北极军事安全和开拓经济安全。俄罗斯在北极有三个目标:一是真正做到独自控制北极地区最重要的水路——北方海航道。二是保护北冰洋水域的石油和天然气资源。三是防范和阻遏美国和北约军机和带有反导系统和战略导弹的舰船进入北冰洋水域。
俄罗斯在北极航道问题上的基本思路是,一方面要尽可能全面掌握“北方海航道”的主导权;另一方面要正视国际社会的合理要求,理性看待俄罗斯与国际社会在航道利用问题上的相互依赖性。因而,适时调整在北极航道使用上的具体政策,一定程度地缓和俄罗斯同国际社会围绕“北方海航道”持续已久的严重分歧。2017年4月,俄罗斯宣布建成“北极三叶草”基地,宣布俄罗斯军事势力和武器可以部署到北纬80度的法兰士·约瑟夫地群岛,拓展了俄战略威慑和战略生存空间。
俄罗斯出台的《2013年北方航道水域航行规则》推行许可证制度,允许部分外国船只在北方航道单独通行,改变了过去对北方航道的俄式管制,开启了航道制度改革开放的新时代。俄罗斯在维护和巩固海洋权益的同时,更加注重北极环境和安全机制建设,利用现有平台与北极理事会和国际海事组织等国家和国际组织开展合作。随着欧美国家因2014年乌克兰危机对俄罗斯实行经济制裁,极大地压缩了俄罗斯向西南发展的战略空间,俄罗斯力求加强对北极地区的控制缓解来自北约和美国的战略压力,实施东部转向战略,与亚洲中印越等国家开展深度的北极能源合作,这为中国作为近极地国家合理推进北极外交、“创造性介入”北极治理提供了历史机遇。
当前,国际体系转型和国际规范演进过程中,海洋自由论向海洋共有论转变。中国作为负责任大国起着海洋治理引领者作用。海洋在构建人类命运共同体中体现着全人类属性,海洋分配应充分体现共享优先的原则,以克服海洋安全领域的大国霸权和军事化倾向。
(注释略;责编:刘成)
评论列表 共有 0 条评论
最新导读

热门文章




发表评论 取消回复