中国“从实力地位出发”的强硬反击,美国得习惯起来
底线思维
在情绪化威胁重启关税大棒之后,特朗普又很快TACO。当地时间10月12日,特朗普又释放出愿与中国达成协议、平息紧张局势的信号。
在贸易战常态化后,近几个月来,美国多次对中国发起敌意行动,中国也针锋相对地给出反制裁。其实,美国频频恶意出招并不意外,一些行动甚至放风策划了很久。尤其是在中美高层会谈前大搞制裁、虚空造牌,已经是美国的习惯性动作。意外的是,近期中国反制裁力度之大,出乎美方预料。但具体看中国的反制动作,只是“以彼之道、还施彼身”,是精确的对等反制。
如果认识到“中强美弱”的实力格局,这些进展就是自然的。美国政府的问题是,即使和中国全面斗争交手好几年了,仍然不理解、不承认中国的实力地位,妄图居高临下对中国搞讹诈——那我们就只有强硬反击,通过较量让它碰得头破血流,“从实力的地位出发”,让美国人习惯中国。
一、针锋相对的战略反攻
笔者认为,在众多美国针对中国的敌对政策中,港口对中国船只收费是最无赖的。美国作风恶劣不说,主要是不知道自己几斤几两,完全没有摆正自身实力地位。

对中国运营、建造的船只歧视性收费、逐年涨价之外,还有一个恶毒的条款:船舶运营方(operator)自行判定是否落入收费范围,并承担缴费义务,美国海关只管收钱不做预审核。美国企图依靠“自我申报”配合“追溯追责”轻松管理,船公司需自行建档备查,CBP保留事后审计与罚款权力。
需要注意的是,美国在全球海运界的地位极低。按运力口径,全球前30大班轮公司中只有一家美国公司,排在第29位的美森轮船(Matson),市场份额不到0.3%。全球第一的地中海航运(MSC)运力约642万TEU(船队舱位总量),是美森的100倍之多。中国的中远海运(COSCO)运力有334万TEU,排世界第4,另外还有四家企业进入前30,但运力较小在20名之后。

在商业造船方面,美国实力更弱,中韩日三家遥遥领先。中国2023年建造的商船总吨位是3286万吨,虽然综合优势很大,但份额只占全球51%,并未明显甩开韩国与日本。我们还在努力兑现优势,2024年占比升至55.7%,2025年前8月升至58.1%。但美国2023年只建造了6.48万吨商船,市场份额仅0.1%,排全球第14。
美国这样的实力地位,却企图影响全球海运与造船格局。说实话,有想法是可以的,但它不是努力造船,而是发布这种恶毒的收费规则,还让全球公司自己算钱,似乎想动动嘴皮就让全球船公司与制造商给美国干活、与中国脱钩——这种作派,都不能说是“霸凌”了,是没实力还充大佬,需要狠狠教训。
美国港口吞吐量占全球18%-19%,是有一定地位的,但中国港口占比30%,远高于美国。即使美国采取极端政策,不让中国船只进来,全球海运界也能完成调整,让韩日造的船运货到美国,只是比较麻烦,有点无端折腾。
美国4月开始放风炒作对中国船只收费,一开始业界还有点顾虑,但很快就认识清楚了全球实力地位格局。中国船企的接单量迅速恢复,6月份中国船厂单月新接订单量按修正总吨(CGT)计的市场份额回升至65%以上,8月达到了84%。地中海航运、马士基、达飞等全球巨头近期纷纷表态,美国政府的收费政策对公司订船行为几乎无影响。

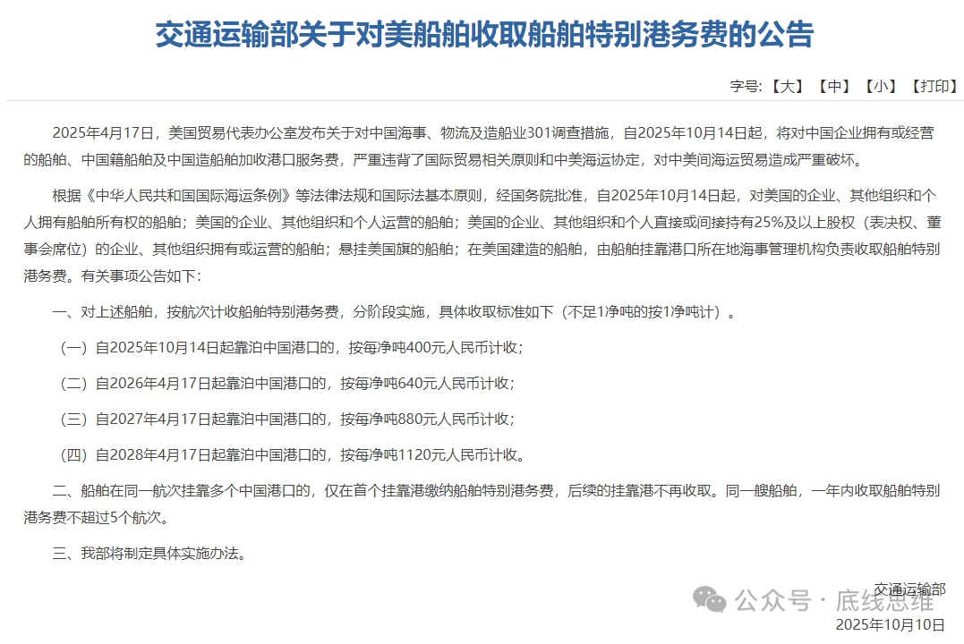
10月10月,中国交通运输部公布对美反制措施。可以看出,2025年10月14日开始征收港务费,2026、2027、2028年逐渐增加费用——都与美国政策对等。由于中美在海运与造船业的地位极不对称,如按身份对等反制,则只有美森轮船会受影响。
中方根据实际影响来平衡,进一步对“美国的企业、其他组织和个人直接或间接持有25%及以上股权(表决权、董事会席位)的企业、其他组织拥有或运营的船舶”进行了反制。因此,相关公司若在美国上市,就很有可能落入范畴,特别是对美资持股进行股权穿透后。地中海航运、马士基、达飞、中远海运、赫伯罗特等几家业界大公司不在名单中,但前30中的多家班轮公司基本都被覆盖或者在股权边缘状态。
需要注意,从金额本身来说,美国海关收不到太多港口费,2025年也就1亿美元出头。业界测算,即使在美国费率升至顶格的2028年,假设中国船队完全不撤美线,美方对中国船只的年度港口费峰值也只有35-38亿美元,而克拉克森估算的2025年船公司全行业营收有1.05万亿美元。
美国的恶毒政策,不可能影响全球航运业大局,不会有船公司跑去美国下造船订单,甚至对韩国、日本订单的帮助也有限。没实力还要折腾全球,只能说是美国政客的丧心病狂。对此,只有从实力出发对其严惩,才能让美国人明白,无耻的恶行不是无成本的,而是要付出代价的。而只有中国有这个实力,代表全球业界反制美国。
另一个让人惊叹的美国制裁行为是在半导体行业。美国半导体实力比造船要强多了,因此成为前期对中国出招的主力。但是,半导体产业链极为复杂,芯片设计、制造、封测、设备诸多环节需要全球业界公司通力合和,美国公司的实力远没有到控盘的程度。美国多年来不断加码,对中国推出的芯片制裁越来越过分。
2025年6月,140家中国半导体企业(含北方华创、拓荆、新凯来等设备厂)被一次性列入实体名单清单,数量创单次制裁新高;同时新增24种前道设备、3种软件工具和HBM存储器对华禁运。
7月,美国商务部工业与安全局(BIS)发布禁令,在全球使用华为昇腾等被列入“军事最终用户清单”的芯片训练AI模型,就可能触犯美国出口管制,企图阻断中国AI芯片的海外落地场景。
9月,BIS发布“关联公司规则”,9月30日生效,任何由“实体清单”或“军事最终用户清单”上的企业直接或间接持股50%及以上的公司,将自动受到同等的出口许可限制。这种“穿透”式的规则,大幅扩大了现有出口管制的覆盖范围,中国大批半导体公司受限。BIS要求出口商在交易前必须主动核查买方的所有权结构,若无法排除其与受限实体的关联风险,则必须申请出口许可证。
美国的无耻在于,它肆无忌惮地在芯片业中不断下手,并不是靠自身企业实力,而是依靠一个“0%规则”:只要外国产品源自美国技术或含美国关键零部件,无论比例多少均受“实体清单”管制。发展成这样,是因为之前的25%、10%的规则,不足以对华为构成致命打击。直到2020年下探到0%,才让华为先进芯片彻底“断供”。这是美国“长臂管辖”发展到极致的恶劣行径,对全球供应链破坏极大。

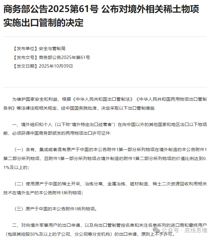
10月9日,商务部公告首次在稀土领域引入“0.1%价值占比”门槛,对标了美国出口管制中的“长臂管辖”。
这个出口管制规则之严,完全出乎美西方预料,可谓震动全球。特朗普都破防了,进而导致10月10日美股、加密货币都崩盘大跌。但对比前述美国多项制裁规定,中国只不过是将美国做过的事,对美国报复回去。这次比较意外的是,以前美国对我们出狠招,我们会有对应的报复措施,但一般没有美国这么狠,会留余地——但这次是不留余地了,有一种前所未有的“狠劲”。
除了稀土、芯片、船舶港务费,近期还有许多中美双方的制裁较量。美国交通部发布拟议命令,要求中方航司在往返美国航班上不得飞越俄罗斯领空;美国财政部同步宣布对购买伊朗石油的企业、港口、油轮实施第四轮制裁,冻结美元资产并禁止全球港口提供保险、融资服务;美国商务部再以“向哈马斯、胡塞武装提供无人机组件”为由,把19家中国企业列入实体清单。中方密集出台的动作包括,对高通立案调查、对美国14家美国军工与数据情报企业实施制裁、对高端锂离子电池及其正极负极关键材料和制造设备实施出口管制。
这些相互制裁管制的技术细节很多,节奏比以前更快,业界人士都有些看不过来。美方态度一如既往地傲慢,讹诈不遮掩,以不可一世的姿态“制裁全球”。但从各方反应来看,中国的反击态度变得极为强硬,这是新的动向。
中美在4月将关税加到100%以上摊牌对抗之后,在瑞士、英国、瑞典、西班牙四个欧洲国家进行了多轮会谈。这些会谈达成了一些共识,如“关税休战”两次展期90天、TikTok美国问题。这让外界对于“中美缓和”有了预期,甚至认为可能有“大交易”。
需要注意的是,在所谓的“缓和”气氛中,美国从未表示对中国平等地尊重,而是一贯居高临下,不断大搞“赢学”。在战术上美方也随意地虚空造牌,单方面要求中国让步。在许多细节问题上,都体现出美方的机会主义风格,即使被逼上谈判桌,仍然缺乏对中国实力的尊重,有一种“随时撕毁承诺”的“我是流氓我怕谁”风格。这其中有特朗普的个人风格,但更多还是美国人整体上对于中美实力对比的认知偏差。

回顾2021年3月18日在美国阿拉斯加州安克雷奇举行的中美高层战略对话,对话开场本来是双方各做两分钟简短致辞,但布林肯、沙利文临时要求记者留下,并再次发言,强调美国将“从实力的地位出发”(from a position of strength)同中国打交道。中方代表杨洁篪随后示意记者留下,回应道:“我们把你们想得太好了,我们认为你们会遵守基本的外交礼节,所以我们刚才必须阐明我们的立场。我现在讲一句,你们没有资格在中国的面前说,你们从实力的地位出发同中国谈话。”
什么是“从实力的地位出发”,当时并不是太清楚。但经过数年斗争,态势逐渐清楚了。从中方的角度看,美国一直企图营造“以实力压服中国”的对话气氛。即使在斗争不利的情形下,美方还是不服气,找些“美国没认真准备”之类的理由,仍然想靠别的优势“找回场子”。
经过几年艰苦工作充分准备之后,中方逐渐有了底气。2025年4月的中国对美反制,全面摊牌对抗,并非一时冲动,而是战略性的决策。之后中国不断示强,连军事领域都在国际上造成了极为强势的冲击。
2025年3月6日,外交部发言人林剑掷地有声地说:“我要重申,中国人民从来不信邪、不怕鬼,从来不吃霸凌霸道那一套。施压、胁迫和威胁不是同中方打交道的正确方式,对中国搞极限施压,那是找错了对象,打错了算盘。”林剑强调,“美方如果别有所图,执意打关税战、贸易战或者别的什么战,中方将奉陪到底。”
可以认为,在美方连续对中国攻击多年以后,招数差不多用尽了。中方已经明白了美国的实力范围,强大与弱势的领域各有哪些,对美国的认识加深了许多。笔者以为,美国有一些招使出来确实威力不小出乎预料,造成了不小损失,但更多是暴露了弱点。美国厉害的招,主要是在芯片和少数高科技领域,中国大致有了应对方法。而其它领域,中方明显发现美国实力被霸权放大了,其实弱点不小,而中国实力强大得多,能够对美发起有效的反击。
从2018年起的中美斗争中,前期主要是美国凶猛攻击,中国周旋观察。进入2025年,可以判断,中国对美针锋相对,反击动作狠猛,谈判起来也不客气了,该反击就反击,揪住美国弱点狠打。目前最起码也是战略相持阶段,甚至可以发起反攻了。例如中国半年没买一粒美国大豆,从过去对谈的情况来说,很不一样,必然会对美国农业造成重大损失。
关键判断是,中美实力对比综合起来已经是“中强美弱”了。
二、中强美弱认知颠覆
笔者持续多年分析美国经济、金融,可以断定美国只有金融领域仍有明显优势。如美股10月市值超过70万亿美元,占全球50%以上,但已经是历史最大股市泡沫了。美国经济一有问题就大幅增发国债,靠通胀扩张GDP,虽然名义GDP高涨,但美元信誉严重受损。经济意义上,宣传其实是金融的一部分,美国日益借助金融和宣传维持霸权,但大搞泡沫、加密货币等手法都像是“走邪路”,维持着一些对于中美竞争并无实质用处的指标。
在高科技、军事等领域,美国还有局部优势。但中国整体上已经占优了,发展速度还远比美国要快速。如代表高水平论文的自然指数,最新指数(2024年5月至2025年6月)中国已经是美国的1.62倍。而2014年,美国自然指数还是中国的3.58倍。

今年的九三阅兵中,中国有27种武器要么是美国没有的,要么是性能不如中国的,这是颠覆性的。福建号电磁弹射技术也远超美国福特号航母,美国电磁弹射故障率太高,实际战斗力低下,技术方向错误基于飞轮储能,远不如中国的超级电容储能。中国比美国更早实现了隐身战斗机的电磁弹射,这绝非偶然。实际中国还有许多军事科技是领先美国的,只有核潜艇、星链等少数领域还落后。
在制造业相关领域上,中国领先美国的幅度大得惊人。即使以美元计,中国制造业增加值也是美国的两倍。以实物产出计,差距更是大到了5-10倍。这是中国优势最大的领域,已是全球常识,不需要罗列数据论证了。
综合来说,由于金融的特殊性,一国的实力能被过分放大。如对于某种产品、服务定极高的价格,夸大产业增加值、利润、市值。美国从2008年危机以后,两次超大规模的“量化宽松”,已经彻底走上了金融主导的不归路。依靠金融、宣传,人们对美国实力的印象仍然维持着,但这造成表面数据不断膨胀,实际产出却问题重重。
实际上,目前有很多美国人自己都感觉到不对劲了,美国社会也涌现出不少反思,但这些反思还不是主流,美国整体上还在狂赌AI的亢奋之中。但与中国较量起来,仍无法掩盖全球范围对美国越来越多的质疑。

例如Patrick Fitzsimmons在《PALLADIUM》10月3日发表的文章《GDP如何掩盖工业衰退》,就是一个较为深刻的反思。作者开头就提出一个疑问:美国GDP一直升,但做的东西越来越少,认识的大多数聪明人都在做“假工作”。上世纪90年代美国有香港或者越南制造的玩具衣服,但洗衣机、汽车、电脑等高科技商品是美国制造的。然而,现在几乎没啥东西是美国造的了。

另一方面,宣传说美国制造了更多的东西。失业是由于自动化,而非外国竞争,机器将人们从工厂解放,更多的服务工作是好事。机构数据说美国制造业没大幅下降,还前所未有地高。上图显示,美国制造业实际增加值(去除通胀的制造业GDP),1997年起增长71%,人均增长37%。
文章的结论是,美国的制造业产出统计不是看实际的东西,不是看钢材、CPU、汽车的数量,而是“政府经济学家做出的数百个武断和主观决定的结果”。政治统计人员在实物产出没有增加的情况下,用“质量调整”之类的手法,让制造业GDP大幅上升,远超直觉。如2024年汽车总产量相比1997年增长39%,增加值却增长125%;半导体总产量增长262%,实际增加值增长1698%;钢材运输量下降 18%,总产量仅增长5%,增加值却增长125%,因为用废钢当原材料。
美国制造业增加值高于德国、日本和韩国的总和,人均增加值仍是中国的两倍,表面上很强大。除了汇率扭曲,还有更大的问题:它不是对实际事物的比较,而是对销售收入的比较。美国高成本的劣质工厂比外国高效工厂的GDP更多。在汽车、光伏、无人机、制药等众多制造业都是这个现象。中国制造业实际产量是美国的四到八倍,而且质量更高。此外,美国制造业产值大量依靠国外进口的零部件,制造业的空心化比总数字暗示的还要严重。
作者得出结论,相比25年前,美国几乎所有制造业都衰落了,虽然从数字上看不出来。只有SpaceX代表的火箭生产与航天业明显比外国做得好。

美国昆西研究所的高级研究员史文(Michael D. Swaine)从军事与战略角度,进行了反思,认为台湾对美国没那么重要,放弃战略模糊,不要承诺战争。史文9月25日发了两份系列报告,《台湾是重要但非至关重要的利益》、《超越战略模糊:在不承诺战争的情况下支持台湾》。
“台湾不是一个值得美国为了保卫它而与中国开战的利益”、“这会使美国面临严重的军事损失,并可能导致核升级的风险。此外,美国能否获胜也不确定”、“台湾不是美国确保一个稳定、繁荣、对美国经济和政治参与开放的亚洲的能力的核心”,“有台湾也不会赋予中国那种能力(称霸)”,“在美国和其他西方国家复制这种生产能力(先进半导体)的成本将远低于为台湾与中国开战的成本”、“如果美国为了台湾与中国开战,反而可能引发一场在地区乃至全球范围内都具有破坏性的战争,从而威胁到真正重要的利益”,这些判断的基础其实都是:美国打不赢。
作者警告说,要放弃就早放弃,不要等到最后摊牌才放弃,或者被打败,那样对美国声誉损害更大。“在最后一刻做出如此重大的决定,如果美国在中国攻击面前被视为‘退缩’,或在围绕该岛的战争中被击败,则确实可能对美国信誉造成重大打击。”
史文的观点不是美国主流,但其中的一些判断明显与过去不一样了。而美国官员、战略学者在与中国交流时,虽然嘴上不服软,但口气已经收敛了很多。

《外交事务》8月19日的文章《The Real China Model》也反思了美国对中国的认知。文章介绍了多个领域中国全球独大的实力,外国加起来也比不了,因此要上升到“China Model”了。
“2024年,中国制造了全球近四分之三的电动汽车,占全球电动汽车出口的40%。它锁定了太阳能供应链。中国公司生产世界上大部分电池,包括用于电动汽车和其他用途。该国生产用于从水中提取氢气的电解槽的 60%,这是生产清洁氢基电力的最有效方法。”
“但这个故事(中国偷技术、补贴)错过了大局。中国之所以成功,不仅是因为它补贴了特定行业,还因为它投资于深厚的基础设施——底层的物理系统和人类专业知识——以实现创新和高效生产。”
“在过去的30年里,中国已经建立了两倍于美国州际公路系统的国家高速公路网络,一个轨道里程数比世界其他地区总和还要多的高速列车网络,以及一个强大的港口网络,其中最大的港口网络在上海,在某些年份中运输的货物比美国所有港口的总和还要多。”“中国正在朝着成为世界上第一个以电力为主的经济体迈进。电力占全球能源使用的21%,占美国能源使用的22%。在中国,电力占能源使用的近30%,比除日本以外的任何其他大国都多。这一比例正在快速增长:每年约6%,而全世界为2.6%,美国为0.6%。”
“中国最微妙的深层基础设施是其7000多万工业劳动力——是世界上最大的。由于中国密集地建立了复杂的制造业供应链,中国的工厂经理、工程师和工人拥有数十年的‘工艺知识’——从经验中获得的实践知识——关于如何制造东西以及如何让它们变得更好。”
文章最后甚至驳斥了对中国的攻击:“中国的模式之所以奏效,是因为它的政策制定者在很多事情上做对了,并为中国企业家提供了成功的条件。这个国家可能会有问题,但它将继续有效。它成功的时间越长,美国及其盟国就越会在来自中国公司在能源、工业品甚至人工智能领域的压力下去工业化。如果美国要有效竞争,其政策制定者必须花更少的时间担心如何削弱他们的对手,而更多的时间是弄清楚如何使他们的国家成为最好、最有活力的自己。”
再如,哈佛大学费正清中心访问学者柏力(Mitch A. Presnick)等学者,经常在社会交媒体上介绍中国硬实力。对中国GDP隐藏实力的质疑已不新鲜,现在潮流是连中国排第一的PPP(购买力平价)都被质疑了,《经济学人》等杂志期刊也来研究了。
美国第一、中国第二,是较为正常的全球实力判断。直到2024年,人们心理上都会认为,美国是大幅领先的第一,而中国的第二还有些国家不服气。但进入2025年,风向不一样了。
目前,全球主流的认知仍然在大幅低估中国,目前阶段是,“原来中国不是很脏很烂的下等穷国”。TikTok上对中国的介绍很肤浅,停留在外观展示上,“中强美弱”的认知,还没有到全球主流层面。
但是在真正做决策的政客和商人群体中,“中强美弱”已经有很大的认知颠覆效应了。这些人在一线随时要决策,并且有大量的信息来源,面对冲击会用脑子思考。他们因为政治正确会隐藏观点,但是实际行动、前后说法对比,能看出思考的冲击。例如阿根廷总统米莱,本来对中国很不客气,属于美国铁杆,现在服气了,大豆高粱卖得很欢快。印度政客也明显有反思的迹象,虽然仍然嘴硬。
中国与美国的实力对比,有很多领域,非常复杂。但2025年能够看出关键的转折,中美气势和以前完全不一样了。全球对于中国的认知正在彻底颠覆,对于中美强弱地位的判断开始颠覆。中国“从实力的地位出发”的强硬反击,美国人要开始习惯了。
Comment list 共有 0 条评论
最新导读

热门文章




发表评论 取消回复