“一带一路”建设步入快车道 关注三大投资主线
导读
“一带一路”是国家重大战略,自2013年9月习近平总书记首次提出以来,进度和成果超出预期。随着2月推进“一带一路”建设工作会议召开、新疆等地大规模推动基础设施建设、5月 “一带一路”国际合作高峰论坛临近,“一带一路”建设正步入快车道,建议关注三大投资主线:“一带一路”+PPP,优势产业输出和西部地区大规模基建。
摘要
“一带一路”建设步入快车道。2013年9月和10月,习近平总书记出访中亚和东南亚国家期间,首次提出“一带一路”战略。11月,十八届三中全会《决定》提出,推进“一带一路”建设,形成全方位开放新格局,标志着“一带一路”战略正式提出。在随后的两年时间里,“一带一路”相关战略规划陆续出台,各相关职能机构先后建立,“一带一路”逐渐走向纵深。而从2016年下半年开始“一带一路”建设全面提速,“一带一路”步入快车道。
“一带一路”战略建设机制形成,前景广阔。经历3年多的发展,“一带一路”已经取得丰硕成果。而伴随着丝路基金、金砖国家开发银行、亚投行等金融机构的先后建立,中国企业在走出去的过程中也将得到更多金融上的支持。未来我们有望看到,“一带一路”上升为联合国层次的合作,通过经济区域整合,对抗逆全球化趋势。
关注三大投资主线:“一带一路”+PPP、优势产业输出和西部地区大规模基建。当前无论是从国内环境,还是从国际形势来看,“一带一路”都处在加速推进期,伴随着未来“一带一路”战略进一步走向纵深,将会有更多国家和地区加入到与中国的经贸合作中来,对于逐步走出国门的中国企业而言,也意味着未来存在更多机遇。而5月份即将在北京召开的“一带一路”国际合作高峰论坛,无疑会进一步提升“一带一路”的市场关注度。我们认为三条线索值得关注:第一条线索是PPP模式与“一带一路”相结合带来优势产能的输出,主要涉及建筑,建材,机械等行业;第二条线索是以高铁、通信、电力设备等高端制造业为代表的优势产业的对外推广;第三条线索是关注西部地区大规模基础设施建设,走向新一轮开放前沿。
风险提示:沿线国家政治风险,政策推进不及预期,特朗普政策的不确定性。
目录
1 “一带一路”建设步入快车道
1.1 从战略规划走向建设攻坚
1.2 对抗逆全球化,“一带一路”获得世界各国的普遍支持和赞誉
2 “一带一路”战略建设机制形成,前景广阔
2.1 “一带一路”项目成果丰硕
2.2 金融机构迅速发展,为“一带一路”融资后盾
2.3 逆全球化浪潮来袭,“一带一路”展现开放新姿态
3 布局“一带一路”:关注三条投资主线
3.1 “一带一路”+PPP
3.2 高端制造业出海
3.3 推动西部大规模基础设施建设,走向新一轮开放前沿
正文
“一带一路”是我国重要的国家战略。自2013年9月,习近平总书记首次提出“一带一路”倡议以来,其后经历了三年多的发展历程。在此期间,“一带一路”战略受到国家领导人的高度重视,其从无到有,由点及面,稳步推进,进度和成果超出预期。依据商务部公布数据,2016年,我国对“一带一路”沿线53个国家直接投资145.3亿美元,占同期总额的8.5%。我企业对相关61国的新签合同额1260.3亿美元,占同期对外承包工程新签合同额的51.6%,完成营业额759.7亿美元,占同期总额的47.7%。多个重点项目都已开工建设,这些项目为改善沿线国家的基础设施条件发挥了积极作用。伴随着5月份 “一带一路”国际合作高峰论坛的临近,未来“一带一路”战略有望加速推进,建议关注“一带一路”+PPP、优势产能输出和西部地区大规模基建三条线索下的投资机会。
1 “一带一路”建设步入快车道
2013年9月和10月,习近平总书记出访中亚和东南亚国家期间,首次提出“一带一路”战略。11月,十八届三中全会《决定》提出,推进“一带一路”建设,形成全方位开放新格局,标志着“一带一路”战略正式提出。在随后的两年时间里,“一带一路”相关战略规划陆续出台,各相关职能机构先后建立,“一带一路”逐渐走向纵深。而从2016年下半年开始“一带一路”建设全面提速,“一带一路”逐渐步入快车道。
1.1 从战略规划走向建设攻坚
2013年9月和10月,习近平总书记出访中亚和东南亚国家期间,首次提出“一带一路”战略(即“丝绸之路经济带”和“21世纪海上丝绸之路”)。11月,十八届三中全会《决定》提出,推进“一带一路”建设,形成全方位开放新格局,标志着“一带一路”战略正式提出。12月,习近平在中央经济工作会议上提出,推进“丝绸之路经济带”建设,建设“21世纪海上丝绸之路”,标志着“一带一路”首次成为国家经济工作的重要任务之一。
在随后的两年时间里,“一带一路”战略规划不断明晰,使得“一带一路”倡议由概念议题的讨论转向具有可操作性的落实阶段。从战略规划方面来看,2014年12月2日,中国中央、国务院印发了《丝绸之路经济带和21世纪海上丝绸之路建设战略规划》,对“一带一路”建设规划了顶层设计。2015年3月28日发改委、外交部和商务部共同发布了《推动共建丝绸之路经济带和21世纪海上丝绸之路的愿景与行动》的文件,标志着“一带一路”倡议已经从概念议题的讨论进入有具体指导的初始操作新阶段。
与此同时,与“一带一路”相关的各种职能机构先后建立,确保了“一带一路”建设工作得以扎实地向前推进。2015年2月,中央成立“一带一路”建设工作领导小组,凸显中央对“一带一路”建设工作重视。丝路基金(2015年1月)、金砖国家开发银行(2015年7月)、亚投行(2016年1月)等金融机构的建立,也为“一带一路”提供了坚实的资金支持。
各地积极推进“一带一路”建设。2017年1月新疆政府工作报告提出,积极融入国家“一带一路”战略,推进丝绸之路经济带核心区建,2017年力争全社会固定资产投资1.5万亿,增长50%以上。
1月17日习近平总书记在达沃斯论坛上表示,将在5月主办“一带一路”国际合作高峰论坛。
2月10日张高丽副总理主持召开推进“一带一路”建设工作会议,要求建立健全政府间合作机制,大力推动基础设施互联互通,有序推进产能及制造领域合作。
1.2 对抗逆全球化,“一带一路”获得世界各国的普遍支持和赞誉
2016年以来,“一带一路”推动进程明显加速,这主要体现在两个方面,一方面我国对于“一带一路”的推广进一步加速,高层领导人频繁出访一带一路给相关国家,同时多次在重大场合对“一带一路”表态;另外一方面,中国所倡导的“一带一路”战略也得到了国际社会的不断认同,2016年11月,联合国大会一致通过决议呼吁各国推进“一带一路”倡议,也标志着“一带一路”开始迈向国际舞台。
自2016年以来,国家高层领导人频繁出访一带一路国家,在世界舞台上发出中国声音,为全球治理提出中国方案、贡献中国智慧。2016年,习近平总书记5次出访十多个国家,先后与沙特、埃及、伊朗、捷克、澳大利亚、塞尔维亚、波兰、乌兹别克斯坦、柬埔寨、孟加拉国等国的国家领导进行会晤,共同推动“一带一路”建设,拓宽合作渠道。
此外,在各种国际会议和论坛上,国家高层领导人也是多次提及“一带一路”战略。2016年6月24日,习近平出席上海合作组织成员国元首理事会第十六次会议并发表题为《弘扬上海精神,巩固团结互信,全面深化上海合作组织合作》的重要讲话,希望上海合作组织为“一带一路”建设同各国发展战略对接发挥积极作用。9月3日习近平出席2016年二十国集团工商峰会开幕式,并发表题为《中国发展新起点,全球增长新蓝图》的主旨演讲,提出“一带一路”倡议旨在同沿线各国分享中国发展机遇,实现共同繁荣。
另外一方面,中国所倡导的“一带一路”战略也得到了国际社会的不断认同。2016年11月17日,第71届联合国大会协商一致通过关于阿富汗问题第A/71/9号决议,呼吁国际社会进一步凝聚援阿共识,在政治、经济、安全领域向阿富汗提供援助。决议欢迎“一带一路”等经济合作倡议,敦促各方通过“一带一路”倡议等加强阿富汗及地区经济发展,呼吁国际社会为“一带一路”倡议建设提供安全保障环境。这标志着“一带一路”已经不再只是中国的国家战略,而是上升到时代国际关系的重要手段。
“一带一路”倡议提出3年来,由点及面,稳步推进,已取得一系列重要早期收获。100多个国家和国际组织积极参与其中,30多个国家同中国签署了合作协议,一批重要基础设施和互联互通项目得到落实。有关各方共同利益的蛋糕越做越大。这使更多国家看到中国倡议带来的广阔合作前景和丰硕成果。
2 “一带一路”战略建设机制形成,前景广阔
“一带一路”战略的发展,经历了从早期的构想,到逐渐成熟的发展历程,而其理念也由早期的产能合作,消化国内优势产能逐渐转向对抗逆全球化浪潮,全面推进全球战略经济合作。经历3年多的发展,“一带一路”已经取得丰硕成果。而伴随着丝路基金、金砖国家开发银行、亚投行等金融机构的先后建立,中国企业在走出去的过程中也将得到更多金融上的支持。未来我们有望看到,“一带一路”上升为国际层次的合作,通过经济区域整合,对抗逆全球化趋势。
2.1 “一带一路”项目成果丰硕
自2013年倡议提出以来,“一带一路”建设从无到有、由点及面,进度和成果超出预期。依据商务部公布数据,2016年,我国对“一带一路”沿线53个国家直接投资145.3亿美元,占同期总额的8.5%。我企业对相关61国的新签合同额1260.3亿美元,占同期对外承包工程新签合同额的51.6%,完成营业额759.7亿美元,占同期总额的47.7%。多个重点项目都已开工建设,匈塞铁路等项目也在顺利推进。这些项目为改善沿线国家的基础设施条件发挥了积极作用。
2.2 金融机构迅速发展,为“一带一路”融资后盾
自2013年“一带一路”战略提出以来,我国先后倡导和组织成立了丝路基金、亚洲基础设施投资银行、金砖国家开发银行等一系列金融机构,支持我国企业走出去战略实施,并引导“一带一路”沿线国家的项目投资。从三大“一带一路”相关金融机构的创设情况来看,呈现明显资金规模提升, 参与国范围不断扩大,国际协同日渐加强。
丝路基金:成立于2014年12月29日,由中国外汇储备、中国投资有限责任公司、中国进出口银行、国家开发银行共同出资,重点是在“一带一路”发展进程中寻找投资机会并提供相应的投融资服务。首期资本金100亿美元中,外汇储备通过其投资平台出资65亿美元,中投、进出口银行、国开行亦分别出资15亿、15亿和5亿美元。丝路基金定位为中长期开发性投资基金,通过股权、债权、贷款、基金等多元化投融资方式,为“一带一路”建设和双边、多边互联互通提供投融资支持。
金砖国家开发银行:2015年7月成立于上海,由中国发起,巴西、俄罗斯、印度、南非等五国共同出资创立,主要资助金砖国家以及其他发展中国家的基础设施建设。最初认购资本为500亿美元,由五个国家均摊。同时还有规模1000亿美元“应急储备基金”,出资金额为中国410亿美元,巴西、印度和俄罗斯各180亿美元,南非50亿美元。2016年7月,其发行第一只绿色金融债券,债券规模30亿元人民币。目前金砖国家开发银行已经制定100亿元人民币债券发行计划,而南非和俄罗斯债券发行工作也逐步启动。
亚洲基础设施投资银行: 2015年12月25日成立于北京,2016年1月16日开业。亚投行初始成员国达到57个,亚投行法定资本为1000亿美元,初始认缴资本为500亿美元。就出资比例而言,各意向创始成员将以国内生产总值衡量的经济权重作为各国股份分配的基础。2016年,亚投行参与支持了7个国家的九大项目建设。亚投行目前的项目中有75%是和世界银行、亚洲开发银行、欧洲复兴开发银行等共同计划资助的,其他项目则是由亚投行自行选择。
2.3 逆全球化浪潮来袭,“一带一路”展现开放新姿态
在过去30多年时间里,中国借助全球化的东风,取得了巨大的成就,而在当下,面对逆全球化浪潮,无疑对中国提出了巨大的挑战。面对这一挑战,帮助发展中国家推进基础设施建设,重构全球价值链,推动全球经济复苏增长,破解经济增长的不均衡和不平等问题,或将成为中国未来所肩负的重要国家责任,而“一带一路”将展现开放新姿态。
2017年伊始,美国新任总统特朗普签署行政命令,宣布美国退出跨太平洋(5.040, 0.00,0.00%)伙伴关系协定(TPP),标志着其逆全球化倾向的进一步显露 。特朗普签署行政命令时表示,退出TPP对于美国工人来说是件“大好事”。将帮助许多人重回工作岗位。特朗普还提到会很快与加墨两国重新协商北美自由贸易协定。特朗普关于贸易的竞选承诺的逐渐落实意味着美国贸易政策正在逐渐保守化。“以美国为主”的核心价值观会促使美国会更注重一对一的双边贸易协定谈判而非大型区域性贸易协定,以保证美国贸易利益最大化。另一方面,特朗普表示,迁移至海外的公司将产品送往美国时将面临大笔高额“边境税”。在这样的背景之下,未来美国与其他国家贸易摩擦增加的可能性不断上升。
“一带一路”战略的实施,将有助于缓解美国贸易保护主义抬头对于中国乃至全球经济所带来的负面的影响。“一带一路”秉承的理念是开放包容、共商共建、共享共赢的原则,他不是中国一家的“独奏曲”,而是各国共同参与的“交响乐”。当前“一带一路”沿线国家面临的问题呈现多样化,有些地区资源丰富,但由于交通不便,长期无法得到有效开发利用;而有些地区面临资金紧张或是技术落后诸多问题,纳入区域一体化和全球化的大潮是这些国家的地区的最优选择。而中国提出的“一带一路”战略使得这些国家得以参与到全球化之中,实现共同发展的愿景目标。
3 布局“一带一路”:关注三条投资主线
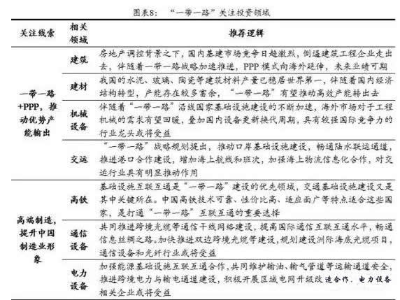
当前无论是从国内环境,还是从国际格局来看,“一带一路”都处在加速推进期,伴随着未来“一带一路”战略进一步走向纵深,将会有更多国家和地区加入到与中国的经贸合作中来,对于逐步走出国门的中国企业而言,也意味着未来存在更多机遇。5月份即将在北京召开的“一带一路”国际合作高峰论坛,无疑会进一步提升“一带一路”的市场关注度。我们认为三条投资线索值得关注:一条线索是PPP模式与“一带一路”相结合带来优势产能的输出,主要涉及建筑,建材,机械等行业。其次,是以高铁、通信、电力设备等高端制造业为代表的优势产业的对外推广。第三,是关注西部地区大规模基础设施建设,走向新一轮前沿。
3.1 “一带一路”+PPP
2016年以来,PPP模式迅速发展,已经成为国内基础设施建设领域内的重要运作模式。其规模和落地率都呈现快速上升,而参与建设PPP项目的上市公司业绩也都得到了显著改善。
而从海外发展来看,PPP作为一种重要的直接融资模式,被广泛运用海外基础设施建设领域,中国与印尼合作的雅万铁路,中俄共同设计的莫斯科-喀山高铁项目均是采用PPP模式,其示范效果明显。
2017年伴随着“一带一路”战略的不断推进,我们认为PPP模式的成功有望在海外市场得到复制,PPP与“一带一路”的融合,或将带来1+1大于2的效果。建议关注基建产业链相关行业,包括建筑、建材、机械、交通运输等,尤其是其中海外业务占比较高的龙头企业。
3.2 高端制造业出海
以高铁、通信、电力设备为代表的中国高端制造业将成为未来中国企业走出去的中坚力量,为实现“一带一路”沿线国家的互联互通发挥重要作用。
伴随着我国制造业水平的不断提升,以运输设备、通信和电力设备等为代表的高端制造业已经达到国际领先水平。其中高铁和核电凭借其世界领先的技术标准、低廉的造价和高效的建设速度,已经成为“中国制造”走向世界的两张名片。伴随着我国通信技术的迅速提升,通信设备有望与高铁和核电共同成为中国的“国家名片”,为提升中国制造业形象,推动中国企业“走出去”发挥重要作用。
在“一带一路”战略构想中,互联互通是其中的重要环节,在这其中,通路、通网、通电又是其最为基础和核心的内容。通过横贯欧亚的铁路网络的建设,将有助于提升道路通达水平、实现国际运输便利化目标的实现。而信息网络的构建则有赖于无线通信基站构建,跨境和洲际光缆铺设,以及卫星信息通道的覆盖。对于能源方面的互联互通,离不开跨境电力与输电通道建设。
3.3 推动西部大规模基础设施建设,走向新一轮开放前沿
伴随着“一带一路”战略的不断推进,将构筑我国对外开放的新格局,为西部地区的发展打开机遇之门。西部地区在“一带一路”战略中具有独特的区位优势,在当前规划的六大经济带中,有四大经济带都经由西部地区走出国门(新亚欧大陆经济走廊、中国-中南半岛经济走廊、中巴经济走廊、孟中印缅经济走廊)。
重庆在“一带一路”战略中具有独特优势,一方面其通过渝新欧铁路融入丝绸之路经济带,另外一方面其与中南半岛经济走廊连接,也是海上丝绸之路的重要组成部分,此外,作为长江中上游地区的重要港口,其在长江经济带建设中也占有一席之地。优越的区位优势使得重庆在与“一带一路”国家的互联互通中发挥重要的枢纽作用。未来重庆在东西两个方向上的铁路网络建设,以及港口、机场等领域的发展值得重点关注。
云南毗邻缅甸、越南、老挝三国,是我国连接中南半岛的重要纽带。在“一带一路”战略中,云南提出“七出省五出境”高速公路网、“八出省五出境”铁路骨架网和“两出省三出境”水运通道建设规划,打造大湄公河次区域经济合作新高地,建设成为面向南亚、东南亚的辐射中心,推进孟中印缅经济合作和孟中印缅经济走廊建设,开拓新的战略通道和战略空间。
广西与东盟海陆相连,未来构建面向东盟的国际大通道将是广西融入“一带一路”建设的着力点。近年来,广西依托沿海大港、沿边口岸和西江黄金水道,重点建设“一中心一枢纽六通道”,完善和提升连接西南中南、直达东盟的互联互通综合交通运输体系,使广西成为我国西南、中南地区走向港澳、走向东盟、走向世界的重要通道。
新疆作为丝绸之路经济带上重要的交通枢纽,区位优势明显。包括渝新欧、蓉欧、西新欧在内的多条国际铁路干线均由新疆阿拉山口出境,伴随着中国和中亚、东欧国家的经济往来日益密切,新疆的区位优势和辐射效应进一步得以凸显。新疆自治区政府早在2013年9月就明确提出将新疆建成“丝绸之路经济带核心区”,也是最早提出“一带一路”战略规划的地方政府之一。其计划2017年全区固定资产投资规模1.5万亿元,同比增长50%。相关投资机会值得关注。
Comment list 共有 0 条评论
最新导读

热门文章




发表评论 取消回复