缅甸政府新颁布了12种入境签证
编辑:缅甸联邦共和国驻昆明总领事馆
文章类型:政策法律
发布于2016-12-07 09:13:02
共14311人阅读
文章导读
缅甸政府新颁布了12种入境签证
缅甸联邦共和国驻昆明总领事馆
中国云南省昆明市官渡区迎宾路99号。
电话:0871-68162804,68162814
传真:0871-68162808
邮编:650214
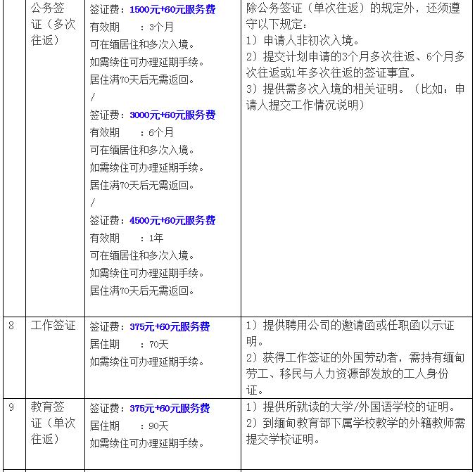
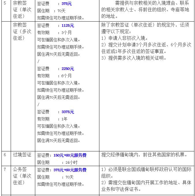
缅甸政府新颁布了12种入境签证,并从2016年12月1日起实施以下入缅签证新规:
落地签证(Visa On Arrival)的批准办理
1)以下4种签证类型可在仰光、曼德勒和内比都国际机场办理落地签证:
(了解详情请登录缅甸移民与人口部网站http://www.mip.gov.mm进行查询。)
(了解详情请登录缅甸移民与人口部网站http://www.mip.gov.mm进行查询。)
以下是来自缅甸驻昆明总领事馆官网的英文信息,似乎更便宜一些,但在中国是收人民币(RMB)。
Types of Visa, Fees and Duration
0
0
上一篇:
缅甸将设立专门机构协调解决民营企业困难
评论列表 共有 0 条评论
最新导读

热门文章




发表评论 取消回复