关注缅甸的减贫事业
俸正宏 翰悦缅甸评论
俸正宏关注缅甸的减贫现状
从领土面积上看,缅甸并不是一个小国,是东南亚各国中,次于印度尼西亚的第二大国;人口方面则排名第五,人均GDP排名到了第十一。缅甸国土地域跨越了温带、亚热带和热带,物产丰富多样。
该国地理位置犹如一个十字路口,具有重要的战略地位。北部,东北部与中国西藏自治区、云南省接壤,西北邻国是南亚的印度、孟加拉国,东南和东部与泰国、老挝相连,西南和南部濒临印度洋的孟加拉湾、安达曼海,隔海与印度尼西亚的苏门答腊岛遥遥相望。
在本文所关注的减贫工作上,中缅两国一直有着良好合作,例如:2017年11月,中缅双方签署中国援助缅甸减贫示范合作项目实施协议;2018年2月,中国援助缅甸减贫示范合作项目启动等。
一、缅甸多维劣势指数
缅甸的多维劣势指数是《缅甸的多维福利》(2018)的报告中提出来的概念。《缅甸的多维福利》(2018)由缅甸劳动移民人口部下属的人口局与世界银行共同编写。这个多维劣势指数并不是仅从单项去检查人们是否能够送他们的孩子上学、是否有饮用水保障,是否能够获得可靠的照明设备等,而是从整体上,去观察评估,包含着所有这些指标的特定区域。
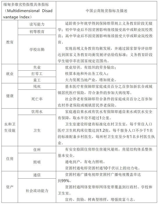
缅甸的多维劣势指数采用非货币方面的衡量指标,有6个大的领域(教育、就业、健康、水和卫生设施、住房、资产),这6个大的领域又细分为14个指标。具体如下表:
缅甸使用这6大领域的14个指标,分别对全国的15个省邦及328个镇区,逐一打分,形成多维劣势指数。这个指数,简单明了的指出各地区的短板,可以用于指导中央和省邦政府将公共资源和各项援助,投入到最需要的地区,促进减少贫困和各地区之间均衡发展。
最近的缅甸多维劣势指数显示,在缅甸城镇乡村的所有家庭中,住所(Dwelling)是最大比例的缺项,其次是饮用水(Drinking water),再次之是通信(Communication)和社会流动能力(Mobility),卫生(Sanitation)和打零工(Casual employmen)更次之。
二、缅甸多维劣势指数与中国云南脱贫指标对比
中国很重视减贫方面的工作,在1986年(人均GDP 282美元),在国家层面设立了扶贫开发领导机构国家扶贫办公室。2015年时(当年的贫困人口为5575万人),扶贫工作重点转向脱贫攻坚和消除绝对贫困,目标是到2020年,在中国现行标准下农村贫困人口实现脱贫,贫困县全部摘帽,解决区域性整体贫困。稳定实现农村贫困人口不愁吃、不愁穿,农村贫困人口的义务教育、基本医疗、住房安全有保障;同时要实现贫困地区农民人均可支配收入增长幅度,高于全国平均水平,基本公共服务主要领域指标接近全国平均水平。
例如,中国云南的脱贫标准精准到户到人,可以概况为“两不愁,四保障”,即不愁吃、不愁穿,义务教育、基本医疗、住房安全、饮水有保障。同时,设置着脱贫的货币性指标,即年人均收入。2018年,云南的这个标准为3500元人民币(约503美元)。还针对贫困户、贫困村和贫困县,分别围绕“两不愁,四保障”目标,细化出贫困户脱贫的6条标准,贫困村退出的10条标准,贫困县退出的5条标准。
相比之下,缅甸(2018年人均GDP 1325美元)与中国(2018年人均GDP 9630美元)在经济发展方面有差距,减贫工作的重点肯定有所不同,减贫指标上的差异是正常的。
中国云南的“两不愁,四保障”,基本上能对应缅甸的多维劣势指数的6大领域。将缅甸多维劣势指数中的14个指标,与中国云南有关脱贫指标大致进行对比,如下表:
中国云南脱贫工作非货币指标还有:道路硬化到村即县城、乡(镇)到行政村通硬化道路,且危险路段有防护措施、公共活动场所即行政村有公共服务和活动场所等
货币指标有:贫困户人均可支配收入即贫困户人均可支配收入稳定超过国家扶贫标准(按当年国家公布的现价标准),达到不愁吃、不愁穿。贫困发生率即贫困村贫困发生率降至3%以下。村中有集体经济收入即村中集体经济收入达2—5万元人民币以上。农村常住居民人均可支配收入即贫困县农村常住居民人均可支配收入增幅高于全省农村常住居民人均可支配收入增幅等。
三、减贫工作需要经济发展和财力支撑
历史经验表明,减贫工作开展依赖于经济状况,经济增长和产业进步是长期努力的的过程,对减贫工作十分重要且关键。
在非货币减贫和脱贫指标体系中,教育、医疗、社会保障、基础设施(道路、电力、饮用水、通信等)属于国家社会的体系保障,主要依靠各级政府的财政。毫无疑问,这是长期巨额的财政投入,需要有强劲的经济增长及财政收入支撑。
2003年时,中国人均GDP 1288美元比缅甸2018年的人均GDP 1325美元略小。但中国在2003-2018年的16年,GDP年平均增速为9.16%,财政收入年平均增速达到了15.26%。全国的财政收入,由2003年的21715亿人民币(约2623亿美元,人均202美元),增长到2018年的183352亿人民币(约26667亿美元,人均1911美元)。
中国强劲的经济增长和大量的财政收入,使各级政府有财力对贫困地区持续进行资金投入,使贫困地区的教育、医疗、道路、电力、通讯、产业发展等方面得到不断提升。同时,政府派出大量的工作人员,督促各项福利政策的落实,不仅落实到乡镇和村,并且能够精准落实到户到人,确保减贫脱贫取得实效。
不难看出,减贫工作,短期治标和长期治本,最重要的是国家经济的持续增长。在经济稳定增长的情况下,欠发达地区被逐步纳入到经济发展的影响范围内,纳入到国内外产业协作的链条之中,与经济发达地区形成紧密的衔接关系,在产业分工中找到独特优势地位,使得当地就业机会持续增多,人们的无序劳动变为有序有市场价值的劳动,财富产生且变得更多了,贫困人口收入水平不断提高。
经济的繁荣发展,确保了国家能够对发展不均衡的落后地区补齐教育、医疗、基础设施等方面的短板,让全体国民更加平等享受到经济社会发展的红利。基础设施的改善,教育卫生水平的提升,与经济产业发展分工,形成互动良性循环,逐步减少贫困现象的发生,直至消除绝对贫困。
所以,从某种意义上说,关注缅甸的经济发展,就是关注缅甸的减贫事业。
评论列表 共有 0 条评论
最新导读

热门文章




发表评论 取消回复